关于“转发”开展2023年困难毕业生求职创业补贴申领发放工作的通知
发布日期:2023-07-27 11:54 浏览量:


通知:

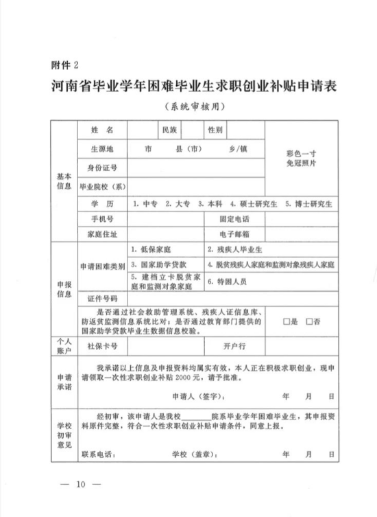
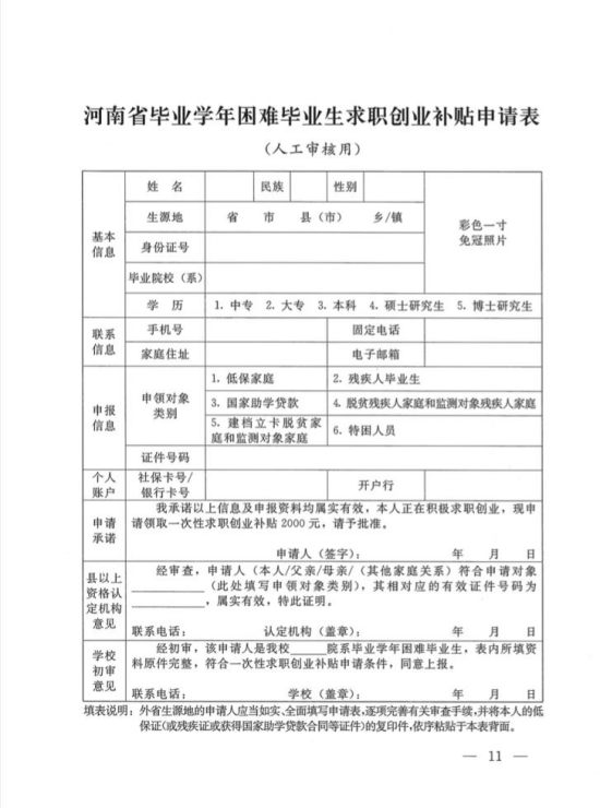
根据河南省人力资源和社会保障厅、河南省教育厅、河南省财政厅、河南省民政厅、河南省乡村振兴局、河南省残疾人联合会等六部门联合印发的《关于做好2023年全省困难毕业生求职创业补贴申领发放工作的通知》(豫人社函〔2023〕133号)要求,现就做好williamhill英国官网2023年困难毕业生求职创业补贴申领发放工作有关事项通知如下:

image.png

image.png

image.png

image.png

image.png

image.png

image.png

image.png

image.png

image.png

image.png

image.png



友情链接