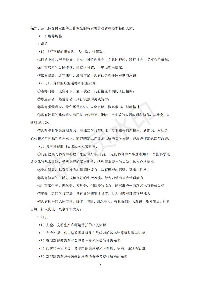
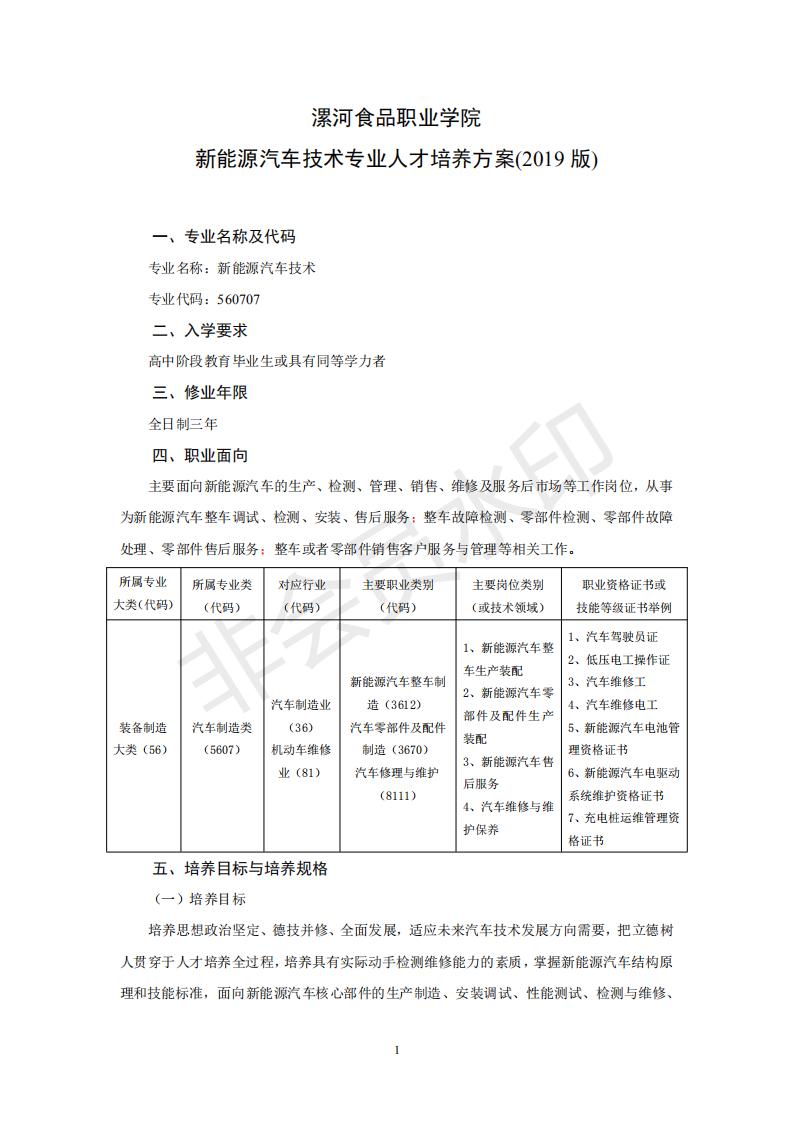
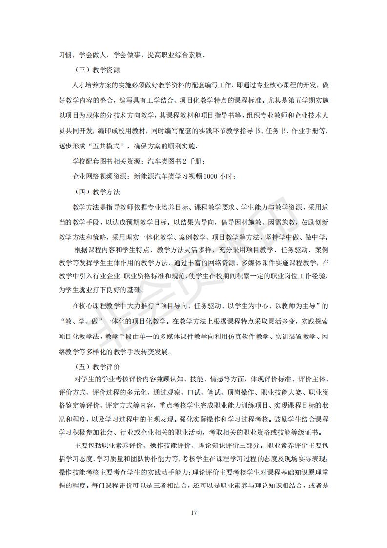
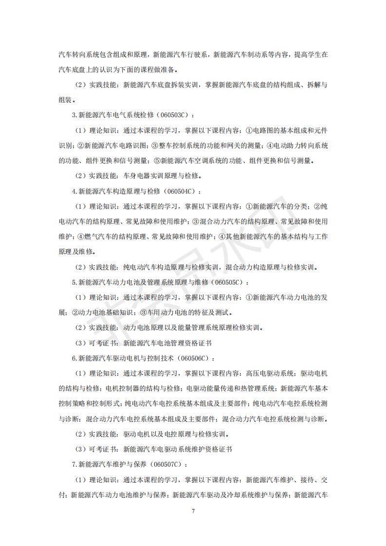
|学校官方微信
招生热线:0395-3265222
专业介绍 机构设置 专业特色
学院公告
教学名师
精品课程 特色校本课程 教学管理文件 实训实践 人才培养
服务团队
合作单位 合作动态
就业信息 就业创业之星
发布日期:2019-08-25 09:29 浏览量: