|学校官方微信
当前位置: 首页 > 学校要闻
字体: [ 大 中 小 ]
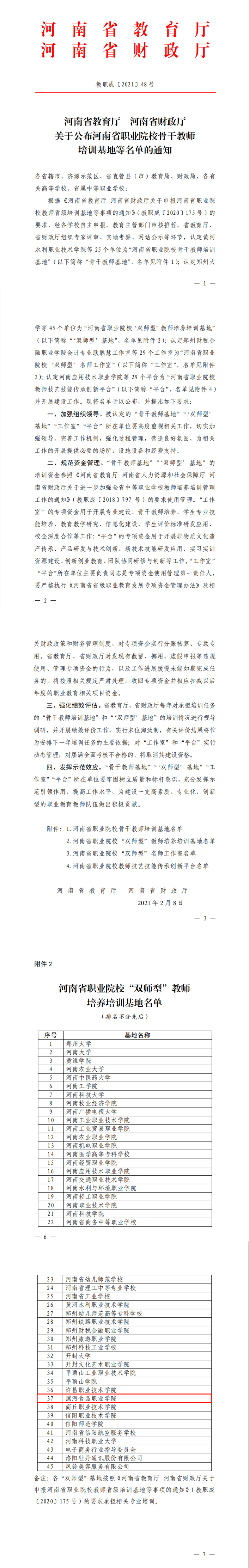
我院被河南省教育厅、河南省财政厅认定为河南省职业院校“双师型”教师培养培训基地
上一篇:喜报!williamhill英国官网团委荣获“河南省五四红旗团委” 荣誉称号 下一篇:奖补500万!1.5万多岗位!漯河食品行业专场招聘会启动(引
williamhill英国官网