一、 学院简介
漯河食品职业学院是经河南省人民政府批准、国家教育部备案成立的全国唯一的食品类普通高等职业院校,主要为漯河中国食品名城和河南食品工业大省百亿食品产业培养急需的高素质技能型人才。学院是“全国职业教育先进单位”、“国家级重点职业院校”和“中央财政支持的职业教育实训基地”,已被教育部“十三五”规划列入河南省升本院校之一。为打造一支具有较高水平的高素质教师队伍并为升本储备人才,现开展2019年教师招聘工作。二、 招聘原则和办法
坚持公开、平等、竞争、择优原则,采取公开报名、考核和择优聘用的办法进行,通过资格审查、面试和考核等程序面向社会公开招聘高层次人才。
三、招聘对象基本条件
(一)遵守中华人民共和国宪法、法律和法规;
(二)遵守纪律、品行端正,具备良好的职业素质;
(三)具有招聘岗位所需的学历、资历、专业、任职资格、职业(执业)资格及技能要求;
(四)具有适应岗位要求的身体条件;
(五)具备岗位所需的其他条件。
四、招聘对象及相关待遇
(一)研究生以上学历,个别专业优秀本科毕业生。
(二)年龄一般不超过35周岁;
(三)本、硕专业一致或相近,具有高校教师资格证、中级以上教育系列职称和中级职业技能资格证书的优先录用。
待遇面议。
五、招聘程序
(一)报名
报名时间:截止7月20日下午5:30前。
报名办法:请将个人简历电子稿及相关证书(本人身份证、户口本、毕业证书、学位证书等)扫描件发送至学院人事处邮箱(lszyrsc@126.com)。邮件主题请标明“应聘岗位+姓名+毕业学校+学历+专业”。
(二)资格审查
院方人事部门根据应聘人员发送的相关证书扫描件进行资格审查。资格审查通过后在学院官网公布,并通知试讲时间。
(三)试讲
试讲人员需按学院安排时间、地点参加试讲。试讲考察内容包括:形象气质、语言表达、专业素质、教学方法等四个方面。
(四)面试
应聘人员通过资格审查、试讲环节后参加学院招聘领导小组的面试。面试时请携带本人相关证书原件及2张1寸免冠照片。不按时参加面试的视为放弃招聘资格。
(五)录用
通过资格审查、试讲、面试环节后,由学院人事处办理录用手续,签订劳动合同,一经录用,学院负责办理五险一金等社保手续,落实各项待遇。
六、联系地址和联系方式
联系地址:漯河市郾城区尧河路1号漯河食品职业学院人事处(南校区学院综合楼508)
联系电话:0395-5831006
联系人: 黄老师 13939570726 于老师 15039502088
2019年7月12日
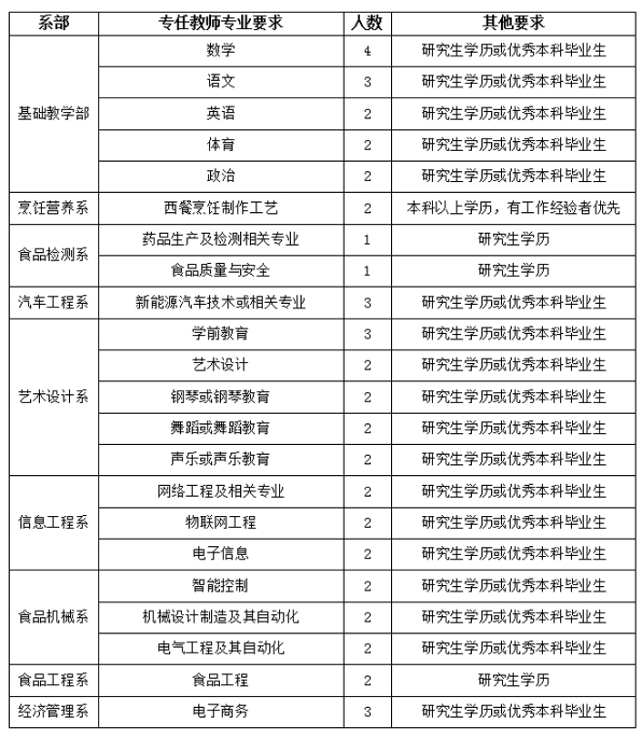
附件:漯河食品职业学院2019年度人才引进计划表


学校官方微信
学校官方微博