|学校官方微信

学院概况
专业介绍
机构设置
专业特色
学院动态
师资队伍
师资团队
兼职教师
教学名师
教学管理
精品课程
教研科研活动
实训实践
人才培养
学生工作
校企合作
合作单位
产业学院
就业创业
就业信息
就业创业之星

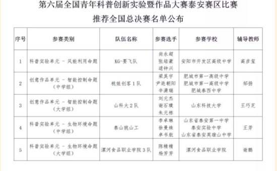
食品检测系师生创新项目获佳绩

发布日期:2019-06-03 13:46 浏览量:

        为进一步贯彻落实《中华人民共和国科学技术普及法》,深入实施《全民科学素质行动计划纲要实施方案(2016-2020 年)》,响应党的十九大报告“加快建设创新型国家,要瞄准世界科技前沿,强化基础研究, 实现前瞻性基础研究、引领性原创成果重大突破”的要求,中国科技协会组织开展了“第六届全国青年科普创新实验暨作品大赛”。
        自初赛以来,食品检测系师生积极参与大学组“细菌画”大赛并全力备赛,和省内外几十所本科及高职高专院校激烈竞争。在2019年5月11日进行的泰安赛区复赛中脱颖而出,以第一名的成绩成功晋级国赛。

     

         通过此次竞赛,锻炼了学生“发现问题、解决问题及动手实践”能力,优异成绩的取得,展示了食品检测系师生过硬的专业技能,体现了食品检测专业教学对前沿科学技术及科学教育理念关注,为学院食品类专业建设成果增添了浓重的一笔。

         食品检测系将以此次竞赛为契机,加强专业技能教学工作,推动以赛促教、以赛促学、以赛代考,在全系乃至全院范围内形成强化技能教学的良好氛围。

        “第六届全国青年科普创新实验暨作品大赛”国赛将于6月中旬在北京中国科技馆举行,食品检测系将组织参赛团队全力训练,争取在国赛中取得优异成绩。