williamhill英国官网
|
学校官方微信
首页
机构设置
工作职责
师资建设
师资管理
人才队伍
继续教育
政策制度
校内文件
校外文件
师德师风
政策文件
学习资料
教师风采
警示教育
下载中心
职称
双师评定
职称评定
首页
>
人事处
>
通知公告
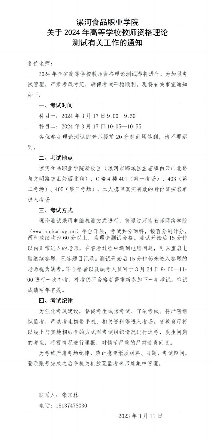
漯河食品职业学院关于2024年高等学校教师资格理论测试有关工作的通知
发布日期:2024-03-11 09:37
浏览量:
上一篇:
漯河食品职业学院关于2024年寒假教师研修的通知
下一篇:
漯河食品职业学院关于举办“弘扬践行教育家精神”系列活动启动仪
热门文章
williamhill英国官网2025年度高校教师(实验人员)系列职称工作通知
williamhill英国官网 关于2023年河南省职业院校省级名师和省级 骨干教师培育对象期满考核评审结果公示
关于2025年度漯河市中级职称评审工作有关问题的通知
williamhill英国官网2025年教师招聘公告
河南省高等学校教师资格考试面试标准及办法(试行)
河南省高等学校教师资格考试考生须知(非受委托高校)
河南省教育厅办公室关于做好2025年河南省高职院校教师资格考试面试工作的通知
williamhill英国官网2025年度高等学校教师资格理论测试有关工作的通知
友情链接