招聘单位
3月19日(本周三)、3月21日(本周五),河南省高校毕业生就业市场将举办“豫荐未来 青春启航”—— 2025届河南省高校毕业生“春季攻坚行动”双选会第六场和第七场。河南神火煤电股份有限公司、郑州兴航科技有限公司、河南恒聚化工有限责任公司、郑州市磴槽集团有限公司等知名企业HR在这里等你,诚邀2025届毕业生和往届未就业毕业生参加!
时间地点
(一)“豫荐未来 青春启航”——2025届河南省高校毕业生春季攻坚行动双选会(第六场)
举办时间:2025年3月19日9:00-12:00
(二)“豫荐未来 青春启航”——2025届河南省高校毕业生春季攻坚行动双选会(第七场)
举办时间:2025年3月21日9:00-12:00
活动地点:河南省高校毕业生就业市场(郑州市郑东新区相济路81号河南省大学生就业创业综合服务基地)
联系电话:0371-61179358
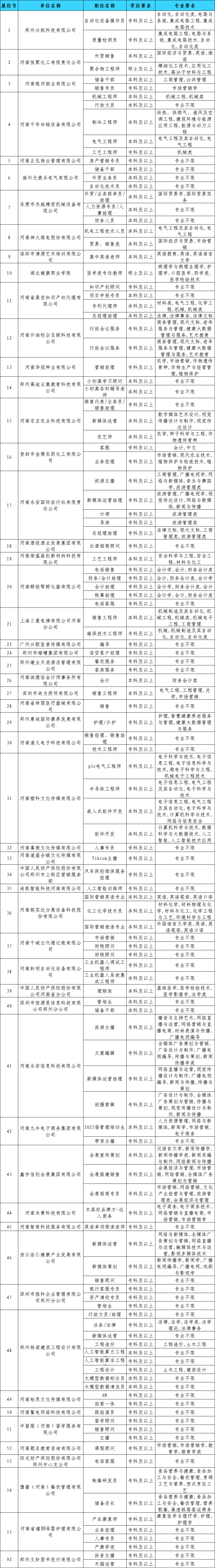
参会单位及岗位情况
用人单位持续报名中,部分参会单位及岗位信息如下:
豫荐未来 青春启航”——2025届河南省高校毕业生春季攻坚行动双选会(第六场)

豫荐未来 青春启航”——2025届河南省高校毕业生春季攻坚行动双选会(第七场)用人单位信息、在线投递简历、预约报名参会可识别下方小程序查看。

注意事项
请同学们提前查看用人单位介绍、岗位信息和岗位要求,锁定自己心仪的单位,携带纸质简历、成绩单、证书复印件等相关材料,精准投递简历。
交通方式
1.自驾:从郑州市区方向沿金水东路向东,到金水东路与文苑南路交叉口左转向北前行1千米路东;
2.公交:郑州市内乘坐114路、278路、312路、S177路公交车到相济路文苑西路站下车或乘坐115路、48路到郑州航院东校区站下车向南100米即到;
3.地铁:郑州市内乘坐地铁8号线到畅和街站下车从C出口出站后沿相济路向东1.5公里或换乘公交即到。